米科LDG-MIK分體式電磁流量計
產品介紹:
米科LDG-MIK電磁流量計廣泛應用于石油化工、鋼鐵冶金、給水排水、水利灌溉、水處理、污水處理站(環保污水控制、化工污水、電鍍污水)、造紙(紙漿)、泥漿、醫藥、食品等工農業的生產工藝過程流量測量和控制。
報價咨詢

LDG-MIK分體式電磁流量計是根據法拉第電磁感應定律進行流量測量的流量計。電磁流量計的有點是壓損小,可測流量范圍大。最大流量與最小流量的比值一般為10:1以上,使用的工業管徑范圍寬,可測量DN10~DN2000范圍內的管徑,輸出信號和被測流量成線性,精確度高,可測量電導率≥30μs/cm的酸、堿、鹽溶液、水、污水、腐蝕性液體以及泥漿、礦漿、紙漿等的流體流量。廣泛應用于化工、冶金、輕紡、造紙、環保、食品、生活污水、工業污水、冷卻水、自來水廠等工業部門以及市政管理、水利建設、河流疏浚、樓宇供水計量等領域的流量計計量。


米科與伊利精誠合作

成都伊利乳業有限公司向我司采購了分體式電磁流量計,主要應用于水處理站給全廠供水用的。水從地下通過泵抽上來,經過過濾后輸送到各個車間,電磁流量計用來檢測流量然后通過485遠傳接到配電房。由于客戶現場分體式電磁流量計引線不夠長,自己延長后沒接對出現虛擬流量和實際流量對不上,經過溝通重慶辦事處周工到現場指導找到原因后重新接線,現已正常運行。
米科助力橫店影視城邁向世界舞臺

米科(Asmik)電磁流量計被投入應用于溫泉水流量計量檢測。
橫店影視城花木山莊溫泉度假區歷時一年多的建設即將揭開神秘面紗。它是由浙江橫店影視城有限公司投資建造,在這次工程項目建設中,米科以卓越的產品性能從數十家競爭對手中脫穎而出,贏得了橫店影視城溫泉工程項目相關負責人的青睞。米科電磁流量計在設計產品結構、選材、制造、工藝、生產裝配和出廠測試等每一個環節都細致嚴格,從而保證在軟件和硬件上都有一個長期的高品質。

極強的抗腐蝕能力,幾乎可測任何導電液體
抗干擾力強,幾乎不受外界干擾
測量不受流體密度、粘度、溫度、壓力和電導率變化的影響
測量管內無阻流部件無壓損、直管段要求低。
管道內無可動部件,無阻流部件,測量幾乎沒有負壓壓力損失
具有自檢與自診斷功能
在現場可根據用戶實際需求在線修改量程






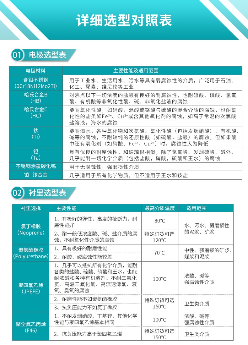
溫馨提示:流量計選型必備,介質,口徑(流量范圍)、電極材質、襯里材質、安裝方式
- 上一篇:米科LDG-MIK-QP電磁流量計
- 下一篇:米科LDG-MK衛生型電磁流量計



杭州錢塘新區科技園大廈4幢
13758257245(微信同號)
1809685586(QQ)